近日,第十二届海峡两岸暨港澳大学生职业技能(能力)大赛及创新创业成果展圆满落幕。福州职业技术学院参赛师生在此次大赛中表现优异,共斩获14个奖项。
职业技能大赛环节,我校参赛选手凭借扎实的专业功底、精湛的操作技艺和出色的临场发挥,摘得二等奖2项、优秀奖2项,涵盖智能制造、数字技能等前沿领域,彰显了学校人才培养的扎实成效。
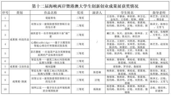
创新创业成果展板块,我校推送的参赛项目聚焦绿色科技、智慧服务等社会热点赛道,以创新性、实用性和商业潜力赢得高度认可,斩获二等奖3项、三等奖7项,展现了学校在产学研融合、三创教育工作的显著成果。



此次赛事佳绩的取得,是学校坚持立德树人、深耕职业教育的成果缩影。未来,学校将进一步以赛促学、以赛促教、以赛促创,进一步推进全国深化创新创业教育改革示范高校建设,持续加强海峡两岸职业教育交流合作,搭建更广阔的育人互动平台,助力区域经济社会高质量发展。
