国务院总理李克强作政府工作报告:2016年工作回顾
全面落实残疾人“两项补贴”制度,在今年的两会中被重点提及,而符合条件者又如何能申请这个补贴呢?今天网罗了每个地市对“两项补贴”制度的解读,小伙伴们赶紧来看看吧。
全国各地“两项补贴”制度标准解读
以下制度解读均来源于网络,省市排名不分先后
2017年北京残疾人生活补助标准解读

2017年上海残疾人生活补助解读

2017年广州残疾人生活补助解读








2017年深圳残疾人生活补助解读
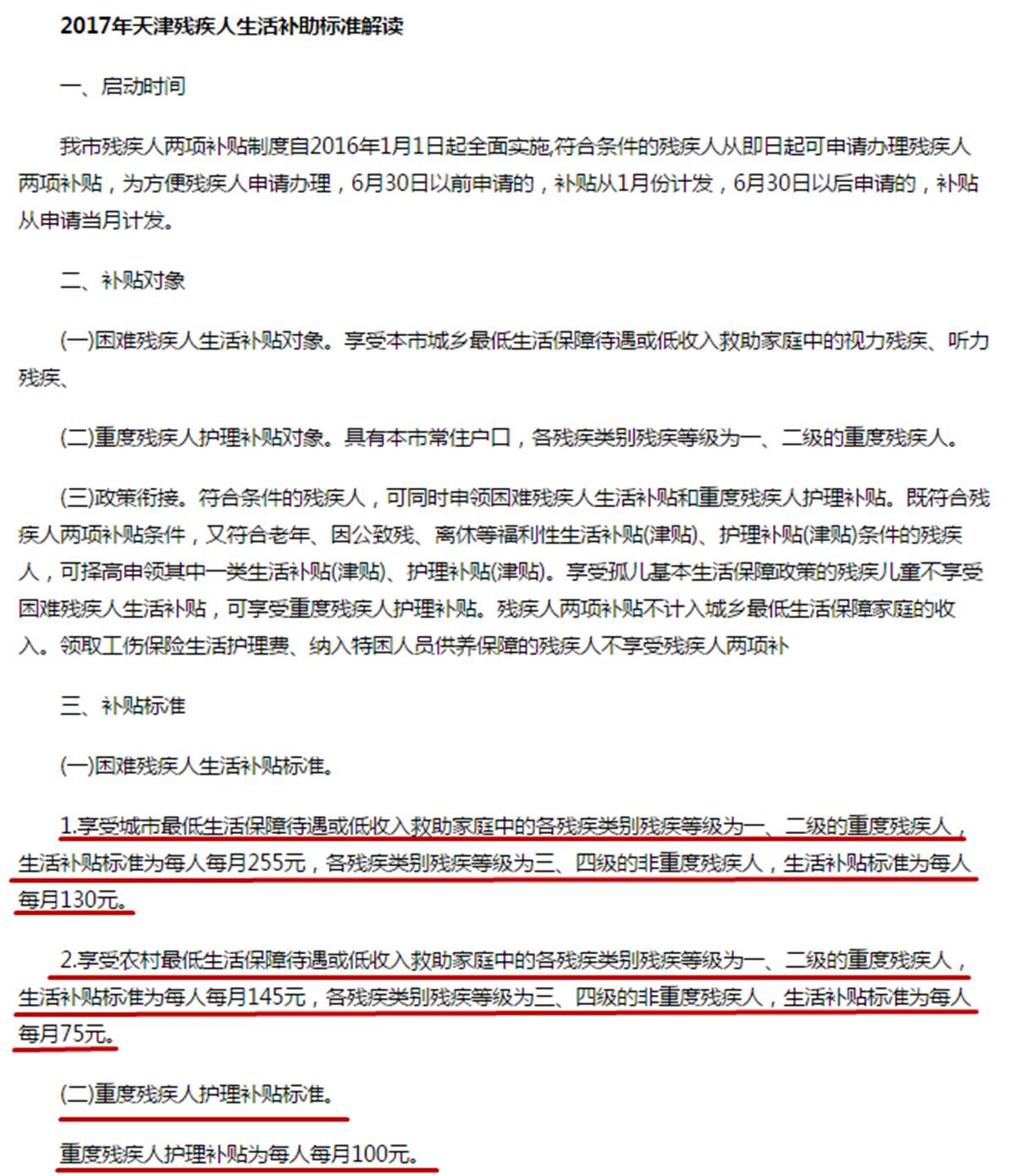
2017年天津残疾人生活补助解读

2017年四川残疾人生活补助解读

2017年广西残疾人生活补助解读

2017年福建残疾人生活补助解读

2017年安徽残疾人生活补助解读

2017年陕西残疾人生活补助解读

2017年山东残疾人生活补助解读

2017年山西残疾人生活补助解读

2017年青海残疾人生活补助解读

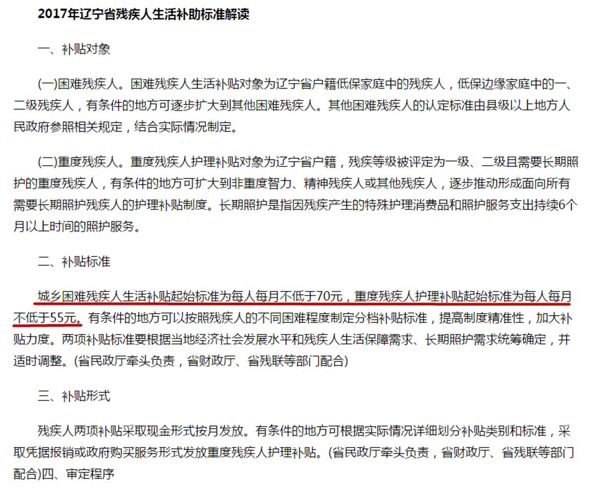
2017年辽宁残疾人生活补助解读

2017年江西残疾人生活补助解读


2017年吉林残疾人生活补助解读

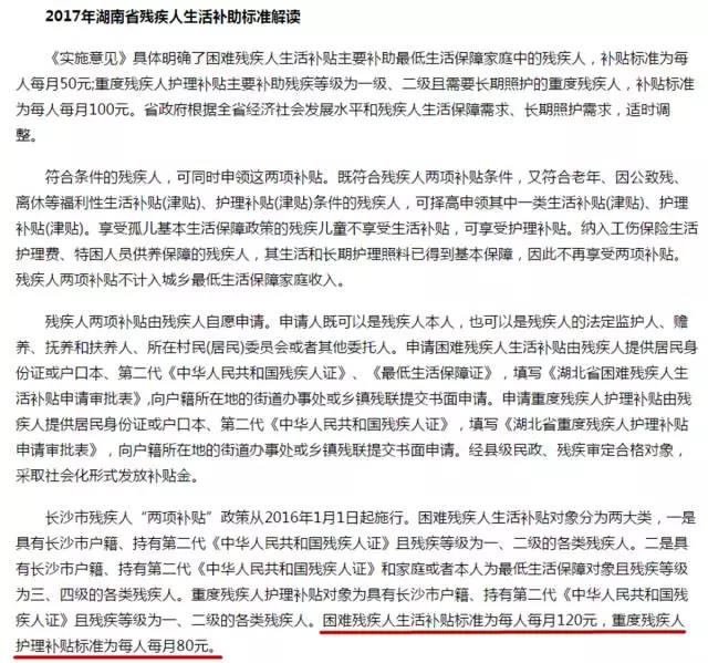
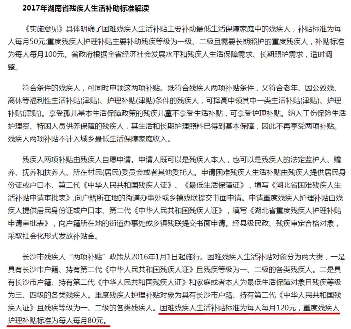
2017年湖南残疾人生活补助解读

2017年湖北残疾人生活补助解读

2017年黑龙江残疾人生活补助解读

2017年河南残疾人生活补助解读


2017年河北残疾人生活补助解读

2017年海南残疾人生活补助解读

2017年浙江残疾人生活补助解读

2017年云南残疾人生活补助解读

2017年重庆残疾人生活补助解读


2017年贵州残疾人生活补助解读

2017年甘肃残疾人生活补助解读

2017年内蒙古残疾人生活补助解读

2017年新疆残疾人生活补助解读

2017年西藏残疾人生活补助解读

如何申领“两项补贴”图解

(均以当地政府所需材料为准,此图仅供参考使用)
其他地方相关福利制度及其标准解读
以下解读来源于聋友圈




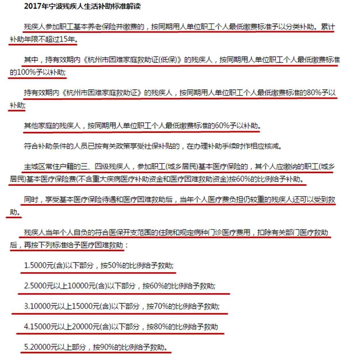
宁波残疾人“两项补贴”的覆盖面和发放标准均处于全国最前列
今年,宁波将以“一个不少”为目标,精准落实残疾人兜底保障政策。比如,将符合条件的困难残疾人“一个不少”地纳入低保范围。精准落实困难残疾人生活补贴和重度残疾人护理补贴政策,确保符合条件的残疾人“一个不少”地得到两项补贴。去年,宁波启动了残疾人“两项补贴”发放,全市已核发资金4.92亿元,6.36万困难残疾人和5.56万重度残疾人拿到了补贴。目前,宁波残疾人“两项补贴”的覆盖面和发放标准均处于全国最前列。
湖州:全面落实残疾人两项补贴制度和拓展残疾人社会保险补贴范围
湖州市发放困难残疾人生活补贴1.67万人,投入资金3800多万元;发放重度残疾人护理补贴1.5万人,投入资金4600多万元。
为持证残疾人办理意外伤害保险,惠及全市6.1万残疾人,补助资金130万元;推动残疾人大病医疗保险和社会基本养老保险补贴实行全覆盖,惠及残疾人1.2万人,补助资金240万元;继续为福利企业、个体工商户和其它符合条件的残疾人参加职工养老保险给予50%补贴;建立残疾人服务机构综合责任保险制度,为残疾人相对集中的康复、托养、工疗、庇护、文体和盲人按摩等80多家机构参加综合责任保险提供补贴,惠及残疾人1400多人,补助资金20万元。确保社会保险补贴目标人群覆盖率达到90%,城乡残疾人参加基本医疗、养老保险比例分别达到95%以上。
山东省财政安排3.5亿元支持扩大残疾人两项补贴范围
山东省财政为着力解决残疾人因残疾产生的额外生活支出和长期照护支出困难,今年山东省财政安排3.5亿元,比上年增长42%,支持各地落实残疾人生活补贴和护理补贴扩面政策。山东会将困难残疾人生活补贴发放范围扩大到低保对象中所有残疾人,将重度残疾人护理补贴发放范围,在保障重度智力、精神、视力和肢体残疾人基础上,扩大到重度听力、言语和多重残疾人,实现重度残疾人全覆盖。残疾人两项补贴标准均为每人每月80元,所需资金由省、市、县三级财政共同负担,省财政对东、中、西部地区给予分类补助。两项补贴由残疾人本人申请、乡镇(街道)初审、县级残联和民政部门审定,审定合格后按月发放,符合条件的残疾人可同时申领两项补贴。
山东兖州区实现残疾人意外伤害保险全覆盖
兖州区为1.4万名持证残疾人全部办理了意外伤害保险,保费由区财政全额买单单,为残疾人购买意外伤害保险不仅增强了残疾人抵御风险的能力,避免了残疾人因意外伤害致贫返贫的现象,同时也以很少的投入减轻了政府救助资金的压力。该区残联负责人介绍说:“这项政策的建立,还能鼓励更多的残疾人都能勇敢地走出家门去就业和创业,解除他们的后顾之忧,推动残疾人更广泛的平等参与社会生活。” 残疾人意外伤害保险为残疾人提供了三项高额保障:残疾人由于意外导致身故、新的残疾或者使残疾等级加重,最高可获得10万元的赔偿金;由于意外伤害或事故而导致摔伤、烧烫伤、猫爪狗咬等需要门诊治疗的,按80%报销,最高可报销2000元;由于意外伤害或事故而导致摔伤、烧烫伤、猫爪狗咬等需住院治疗的,最高可报销3万元。
定陶为残疾人撑起一片蓝天
山东省菏泽市定陶区人社局严格按照上级文件规定,对符合条件的重度残疾人代缴养老金,真正做到能补尽补,共对4815重度残疾人代缴养老保险费48.15万元。
莱阳发放残疾人补贴681.96万元
莱阳市民政局相关负责人介绍,贫困残疾人是推进全面建成小康社会进程的重点,同时也是难点。民政部门要做的是既要通过政策扶持减少贫困残疾人生产生活的支出压力,又要通过实施优惠政策和保障措施,帮助他们增加收入,缩小与社会平均水平的差距。全面建立困难残疾人生活补贴和重度残疾人护理补贴制度,相当于给社会保障体系打了一个很管用的补丁,进一步织密了社会保障网。所以,全面建立困难残疾人生活补贴和重度残疾人护理补贴制度,强化的是民生兜底保障,彰显的是“责任政府”。
自2016年1月至2017年1月以来,莱阳市已累计发放残疾人两项补贴85261人次,发放资金681.96万元。今后,根据经济发展水平、物价指数及残疾人生活保障需求等因素,还将对补贴标准进行适时调整。
德阳:参加城乡基本医疗保险 残疾人可享政策优惠
我市出台的《德阳市城乡居民基本医疗保险暂行办法》和《德阳市城乡居民基本医疗保险暂行办法实施细则》 我市残疾人参加城乡居民基本医疗保险,可以享受到不同程度的政策性优惠。 我市残疾人参加城乡居民基本医疗保险,根据其残疾程度的不同,可分别享受不同程度的政策性优惠。残疾等级为一、二级的重度残疾人,由政府按第二档280元/人・年全额代缴(其中未满18周岁的未成年人及在校学生按第一档缴费标准代缴),个人
缴费;残疾等级为三、四级的残疾人,由政府按第一档180元/人・年缴费标准的60%给予补助。残疾人可选择第一档或第二档参保缴费,但政府代缴补助标准不变,政府补助后的差额部分由本人承担。
陕西为3万名残疾人专职委员和部分已就业残疾人购买意外伤害保险
陕西省残联、省财政厅近日联合印发的《为残疾人购买意外伤害保险实施方案》确定:“十三五”期间,我省为残疾人专职委员和部分已就业残疾人购买意外伤害保险,为实现其稳定就业提供有效保障。2017年首先为全体残疾人专职委员购买意外伤害保险,2018年起逐步扩大到个体就业(自主创业)、公益性岗位就业、辅助性就业的残疾人。 此次残疾人专委参保,省财政对参保个人承担部分给予全额补贴,补贴经费由残疾人就业保障金省级预留部分列支。参保费率应在原标准基础上由商业保险公司给予补贴,补贴标准不低于50%,每个合同周期为一年,承保保险机构以政府采购的方式招标确定。
安徽预拨3.75亿元助残疾人脱贫 57万困难残疾人、60万重度残疾人受惠
今年我省将为困难及重度残疾人发放补贴。其中,困难残疾人生活补贴标准为:一、二级残疾人每人每年800元;三、四级残疾人每人每年400元。重度残疾人每人每月将获60元护理补贴(有条件的地方可根据残疾人困难程度制定分档补贴标准)。
此次补贴政策中的困难残疾人,指的是具有安徽省户籍的低保对象、建档立卡贫困户中,持有残疾人证且残疾等级在四级(含四级)以上的残疾人;重度残疾人护理补贴的对象,指具有安徽省户籍、持有残疾人证、残疾等级被评定为一级、二级且需要长期照护的重度残疾人。这两项补贴可以同时申领,不计入低保家庭收入。但是,领取工伤保险生活护理费、纳入特困供养保障的残疾人不可享受这两项补贴,享受孤儿基本生活保障政策的残疾儿童只可享受重度残疾人护理补贴。家庭中的二级以上(含二级)成年重度残疾人,靠父母兄弟姐妹或子女供养的,可单独立户纳入低保和贫困残疾人生活补贴范围。
符合条件的残疾人需由本人或法定监护人向户籍所在地的乡(镇)政府或街道办事处提出申请,填写相关申请材料并同时提供身份证或户口本、残疾人证及复印件,贫困残疾人同时提供困难证明及复印件。个人申请有困难的可由他人或所在的村(居)委会代为申请。
黄山市出台《残疾人生活和护理补贴实施办法》
为贯彻落实省委省政府办公厅《关于促进残疾人家庭增收加快实现小康步伐的意见》及《安徽省人民政府关于2017年实施33项民生工程的通知》,着力解决残疾人因残疾产生的额外生活支出和长期照护支出困难,加快推进残疾人小康进程。黄山市民政局、黄山市财政局、黄山市残联共同制定印发了《残疾人生活和护理补贴实施办法》。
具有黄山市户籍的最低生活保障对象、建档立卡贫困户中,持有残疾人证且残疾等级在四级以上(含四级)的残疾人可以申请困难残疾人生活补贴;持有残疾人证、残疾等级被评定为一级二级且需要长期照护的重度残疾人可以申请护理补贴。符合条件的残疾人可同时申领困难残疾人生活补贴和重度残疾人护理补贴,且不计入最低生活保障家庭收入。困难残疾人生活补贴标准为:一级、二级残疾人为每人每年800元;三级、四级残疾人为每人每年400元。重度残疾人护理补贴标准为每人每月60元。
与往年不同,今年的实施办法有两大特点:一是首次将建档立卡贫困户中持有残疾证且等级四级以上的残疾人纳入保障范围。二是家庭中的二级以上(含二级)成年重度残疾人,靠父母兄弟姐妹或子女供养的,可单独立户纳入贫困残疾人生活补贴范围。
实施办法还对残疾人两项补贴的申请程序、各责任部门职责、补贴资金来源等都提出了明确具体的要求。
沐阳为残疾人发放意外伤害保险卡
为了进一步完善残疾人的社会保障体系,帮助广大残疾人在遭遇各种意外伤害时,能够为他们的家庭减轻一些医疗方面的经济负担,增强意外伤害的避险能力,白桦社区积极配合市残联特为残疾人办理中国人寿保险的免费意外伤害保险。残疾人家属对此事表示纷纷称道。“现在党和政府的民生政策太好了,对我们残疾人是越来越关心,现在还帮助我们办理人身意外伤害保险,为我们残疾人解除后顾之忧,让我们想不到。”
西宁市城西区提高两项残疾人补贴
为提升残疾人服务保障水平,城西区残联计划居家托养项目总投资达158.4万元,将居家托养原有的340人扩面至440人,在原有补助标准上每人每月提高补助近50%,并提供基本生活照料和护理,生活自理能力训练、运动功能训练及精神慰藉等服务。为率先实现残疾人康复全覆盖,城西区残联计划日间照料项目总投资达31.68万元,将为60名残疾人提供日间照料服务,在原有补助标准上每人每月提高补助近69%,并提供日间照看、生活照料、心理疏导、康复训练、职业培训等服务,引导残疾人从事力所能及的劳动,促进残疾人与社会融合,减轻家庭负担。这两项举措将提升该区残疾人基本生活保障水平,逐步缩小残疾人生活状况与社会平均水平的差距,使他们与全市人民同步迈入小康社会。
黄石:发放残疾人两项补贴,推动残疾人参加社会保险
黄石市残联第五届主席团第四次会议暨全市残疾人事业工作会议召开,会议认真对2017年残疾人工作进行研究部署。我市残疾人事业在各方的共同努力下,得到进一步发展,民生保障、就业增收、脱贫解困、康复服务、信访维权等方面取得显著成效。对全市55143名持证残疾人进行了入户调查,建立了数据库;为19020名残疾人发放困难生活补贴669万元,为18038名重度残疾人发放护理补贴1195万元;为残疾人提供各类就业服务5170人次,全年创业培训180人次;通过建档立卡、分类施策,16000多名残疾人精准扶贫对象基本实现脱贫。
今年是全面贯彻落实国家和省残疾人事业“十三五”发展规划的关键之年,我市将推进八个方面的重点工作。包括完善残疾人“两项补贴”制度,为3万多名困难残疾人和重度残疾人发放生活补贴和护理补贴,做到应补尽补,确保资金按时到位;加大残疾人社会救助力度;推动残疾人参加社会保险。加快发展残疾人托养照料服务;落实残疾儿童康复救助政策;推动全市分散按比例安置残疾人就业等等。
农业相关补贴标准解读
以下内容来自农视网
种植补贴
▶天津:农业支持保护补贴每亩95元
目前,天津今年的4.5亿元农业支持保护补贴资金已经全部拨付到农业区,其中农业支持保护补贴的补贴标准按照粮食作物实际种植面积,每亩补贴95元,8月前已兑付到种粮户,秋粮补贴资金年底兑现完成。
另外,2016年至2018年,天津市财政每年安排1.4亿元,对调减粮食作物种植面积、改种经济作物的经营主体给予直接补贴。
天津种植粮食作物改种高效经济作物,种植面积相对集中连片且占地规模在100亩以上的专业合作社、家庭农场、种植大户以及连片的种植农户等经营主体,按照调减粮食作物实际种植面积,每亩一次性补贴600元,分两年兑付到位。
▶黑龙江:粮改饲补助每吨最高60元
按规定,黑龙江扶持以全株玉米青贮为重点的青贮饲料生产,包括以苜蓿、燕麦、甜高粱等为原料的青贮饲料生产。补助采取先贮后补的方式,按照青贮饲料的实际贮量进行补贴,每吨补贴最高不超过60元。
补贴对象是合作社等经营主体和企业,包括:收贮量达到200吨以上的草食牲畜规模养殖场及合作社,以及具有稳定的青贮饲料供销订单且收贮量达到500吨以上的专业收贮企业及合作社。
▶广西:经营主体也能拿粮食收购直补了
调整了直补对象,除了往年的一般种粮农户外,今年增加了家庭农场、专业大户(种粮面积50亩以上)、农民合作社、农业产业化龙头企业等新型粮食生产经营主体。
建房

▶河北:贫困户新建农房每户平均补助2.8万元
这项属于危房改造补贴,改造后的农房,在建筑面积、部件及房屋结构安全等方面有明确要求。按照改造方式,补助标准为新建农房每户平均补助2.8万元,维修加固平均每户补助1万元。
建房面积上:1至3人户控制在40至60平方米以内,1人户不低于20平方米、2人户不低于30平方米、3人户不低于40平方米;3人以上户人均建筑面积不超过18平方米,不得低于13平方米。
▶河南:将为农村教师建3万套周转宿舍
据测算,河南48个县(市)的教师周转宿舍需求总量为近3万套。计划在2017-2020年为农村中小学教师修建宿舍,依标准,每套周转宿舍建筑面积为35平方米,按不超过0.5万元配备基本生活用具,并要求严禁超标豪华建设。
医疗、健康

▶甘肃:为农村建档立卡贫困人口免费体检
9月30日前对全省农村建档立卡的贫困人口进行一次免费体检,体检内容按人群分为三大类:
①65岁及以上老年人按照国家公共卫生服务规范老年人健康管理服务规范执行;
②高血压患者、糖尿病患者、严重精神障碍患者及肺结核患者,有针对性地开展相应检查,并根据体检结果进行相应健康指导;
③其他人群则进行常规健康体检项目。
对体检确认罹患50种重大疾病患者,进行集中统一救治。其中,重点扶贫对象大病住院、门诊慢特病治疗合规费用,个人自付部分控制在3000元以内,超出部分通过民政救助、基本医保年底二次报销等措施,进行兜底保障。
▶山西:城乡居民医保人均补助提高到450元
2017年山西省城乡居民基本医疗保险财政补助标准在2016年基础上提高30元,达到450元。
▶吉林:为重大疾病贫困患者医疗提供慈善救助
对农村五保对象、城乡孤儿、县级民政部门认定的城镇三无人员、城乡最低生活保障家庭成员以及精准扶贫对象,需手术治疗肺癌、食道癌等28种疾病时,吉林省人民医院将为他们建立就医扶贫“绿色通道”,住院免交预付金,先救治后结算。
居住环境

▶宁夏:每户补助2000元改厕改厨、污水处理
宁夏自治区财政将对实施污水处理及改厕改厨的村庄和农户,按照每户2000元标准给予补助。
▶河南:4.46亿元专项资金提升农村饮水安全
今年的投资计划下达主要集中在建档立卡贫困村贫困户相对集中的区域,涵盖南阳、安阳等16个省辖市和邓州市、永城市、鹿邑县3个省直管县(市)及卢氏县、濮阳县、夏邑县、原阳县等68个县(市)区。
其他

▶陕西:个体户和农民专业合作社登记,网上就能办
申请人可以通过工商微信公众号上传身份证,进行实名认证。自主申报住所(经营场所)信息,签署对住所(经营场所)的真实性、合法性负全责的电子承诺书。申请材料审核通过后,由系统生成电子营业执照,电子营业执照与纸质营业执照具有同等法律效力。各级工商和市场监管部门对成功提交设立申请的材料,要在2个小时内办结。
▶湖北:将林权份额量化到户
承包到户的集体林地,其权属证书发放到户,由农户持有。对采取联户承包的集体林地,将林权份额量化到户。对仍由农村集体经济组织统一经营管理的林地,依法将股权量化到户、股权证发放到户,发展多种形式的股份合作经营。
还规定,在承包期内,农村集体经济组织不得强行收回农业转移人口的承包林地。有序开展进城落户农民集体林地承包权依法自愿有偿退出试点。全面停止天然林商业性采伐,对集体和个人停止天然林商业性采伐按年度给予适当补助奖励。
▶海南:为农村低保家庭学生、特困供养学生发补助
农村低保家庭学生、特困供养学生按照建档立卡贫困户家庭学生同等标准享受各项补助政策。义务教育阶段的农村低保家庭学生、特困供养学生伙食费补助标准为小学每位学生每年2000元,初中每位学生每年2500元;学习生活用品费补助标准为每位学生每年400元。
公务员改革“招录残疾人”
2017年多省份启动公务员招录政策继续加大向基层的倾斜力度,促进机关事业单位安置残疾人,残疾人也能参加公务员招考!
招录残疾人”是公考改革点晴之笔,让公考成为消除就业歧视的风向标。

浙江公务员考试22个岗位面向残疾人
2017年度浙江省公务员四级联考正式发布公告,公告中继续实施专设残疾人公务员岗位招考。,共推出22个残疾人公务员岗位,岗位数量逐步增加。 而且,在这些岗位中,类型逐渐多元化,还不乏一些热门岗位。像省委宣传部、省人民检察院、省教育厅、省工商行政管理局及部分市县就业局、农业局、卫生监督所、行政执法局、安全生产监察大队、市场监督管理局、国土资源局等党政机关单位都提供了残疾人公务员岗位。
专设残疾人公务员岗位报考步骤为:考生需在浙江人事考试网注册本人身份及残疾证信息后,由各级残联进行身份审核确认。审核确认后再进行个人信息注册,并选择职位报名。
今年宁波将新增1000名以上残疾人就业 机关事业单位带头
宁波市召开2017年全市残疾人工作会议,会上提出今年党政机关事业单位带头安置残疾人就业,首次在公务员招考中推出了残疾人岗位,党政机关等能录用更多的残疾人,给他们工作机会,给社会上的用人单位起到示范作用。”今年宁波将实施残疾人就业促进计划,新增1000名以上残疾人就业。大力推进党政机关、事业单位和国有企业带头安置残疾人就业,推动将按比例安置残疾人工作纳入对国有企业的考核。
江苏:29个公务员岗位定向招录残疾人
江苏今年首次开展定向招录残疾人工作。全省共编制29个职位计划,面向持有残联核发的第二代《中华人民共和国残疾人证》,且符合职位要求的残疾类别、等级的人员定向考录,既有残联相关部门,也有南京市经信委、江阴市市场监督管理局等政府部门职位。进一步保障残疾人就业权利,推进江苏省残疾人按比例就业工作。
2017烟台公务员招考 定向招录残疾人岗位需烟台户籍或生源
山东省定向招录残疾人公务员工作响应考生诉求,已经开始扩大至市级。烟台市招考简章明确规定,报考“面向残疾人”招考职位的,报考人员须为烟台市户籍或生源。
在报名要求上,需要考生持有有效期内的第二代{中华人民共和国残疾人证},生活能够自理,无全身性、进行性疾病,并符合招考职位的要求,能正常履行岗位职责,独立开展工作,身体条件符合公务员录用体验有关规定要求。
尽管有这样一些限制条件,对于残疾人考生来说,这一政策无疑还是增加了他们的就业机会,为他们实现自身人生价值提供了一个大的平台,体现了政府对残疾人考生深切的人文关怀。
招录无“偏见”!舟山10名残疾人被事业单位录用
舟山市委、市政府特别关心残疾人就业。去年,首次面向残疾人招考事业单位在编工作人员,在社会上引起了较大反响。“残疾人也应当拥有平等的就业机会。舟山面向残疾人推出事业编制单考单招,真正让残疾人的权利从纸面上走了出来。”舟山市残联理事长张友定说,此次舟山市党政机关、事业单位带头作表率,给残疾人更多公平公正的就业机会,这将引导其他用人单位更加重视残疾人的就业,进一步形成新区关爱残疾人的良好氛围。
“拥有一份稳定的工作,对我们来说,不仅意味着稳定的收入,而且更重要的是,我们从单纯向国家要补助、向社会要救济,变为自食其力的劳动者,生活更有尊严。”关爱残疾人,弘扬扶残助残的社会风尚,舟山还将持续扩大残疾人就业渠道。今年舟山市还计划面向残疾人推出公务员岗位和国有企业工作人员岗位。
广西新增“专设的残疾人招考职位”
感觉更注重倾向基层了,今年新增“专设的残疾人招考职位”和“紧缺职位”。这体现了对偏远地区招录公职人员的关注和对残疾人报考公职岗位的支持。
今年公告中修订为“建档立卡贫困家庭人员和城市低保人员可申请减免考试费用”,业内专家章纾榕认为,这体现了公务员招录过程中,响应国家和政府的号召,贯彻执行精准扶贫的工作路线。招考职位要求的专业、学历等资格条件方面的问题,由资格审查单位负责解释.
余姚首推公务员岗位定向招残疾人
全市首次推出事业编制岗位定向招考残疾人之后,在近日发布的2017年浙江省公务员招考目录中,余姚市又首次推出公务员岗位面向残疾人单招单考。余姚此次招录人数居全省各区县(市)之首。
这两个专职岗位分别是余姚市残疾人联合会综合管理岗位和余姚市市场监督管理局食品安全监管岗位。今年,余姚在确定这两个单招单考公务员编制岗位时,对该市残疾人及残疾人大学生进行排摸,首次推出残疾人定向招录岗位,并针对残疾人特点,降低学历门槛和其他招考条件。
近年来,余姚市通过扶持残疾人集中就业、个人创业、自主择业、灵活就业和按比例就业等多种形式,帮助7200余名劳动年龄段有劳动能力的残疾人实现就业,使全市残疾人就业率始终保持在95%以上,残疾人小康实现程度在85%以上。
山东带头试点定向招录残疾人公务员,取得了良好效果。
切实推动残疾人按比例就业,近日,省委组织部、省编办、省人社厅、省残联4部门近日联合下发通知,要求省直各单位抓紧编报2017年至2020年按比例安排残疾人就业年度工作计划。 根据要求,编制(人员控制总量)100
以上零安排残疾人就业或未达到规定比例的部门单位,2017年要确保至少安排1名残疾人就业;编制(人员控制总量)67
以上零安排残疾人就业的部门单位,2018年要确保安排1名残疾人就业;其他部门单位要确保2019年安排1名残疾人就业 。各部门单位也可根据本单位实际情况,适当提前完成就业计划。对因 故没能按时完成的,2020年必须完成。
多地相关部门针对残疾人做出许多相关便利便民的新政策,这种新政策使得残疾人的生活得到更加稳定的保障,使残疾人朋友们有了更加美好的未来!相信未来会越好越好!2020年全面建成小康社会,残疾人一个也不能少!