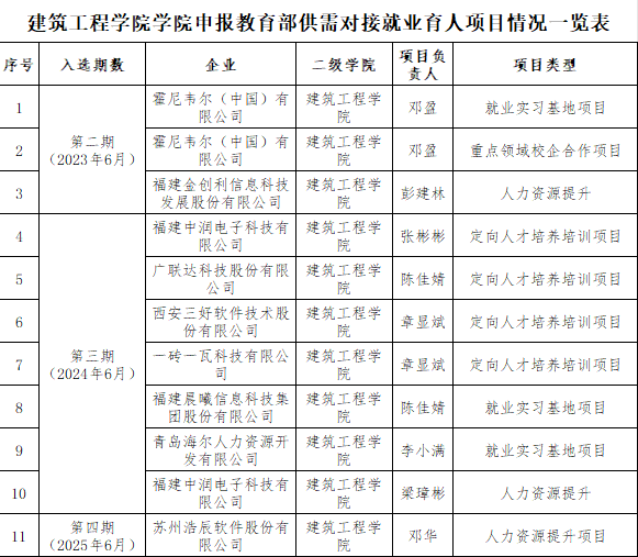
自2023年4月以来,建筑工程学院在教育部供需对接就业育人项目中成效显著,累计申报项目11项,居全校二级学院首位,切实为学生就业赋能。
学院高度重视该项工作,积极联动行业优质资源,携手霍尼韦尔、广联达等知名企业深化合作,合作形式涵盖定向人才培养、就业实习基地、重点领域合作及人力资源提升等主要类型,构建起多元化校企协同育人体系。
目前,11个项目中,1个项目已顺利通过教育部验收,另10个项目在稳步推进,持续为学生搭建高质量实践平台,促进理论与实践深度融合。
此次合作将显著助力学生就业:一方面,依托头部企业资源,将行业前沿标准、岗位真实需求融入人才培养,实现教学与岗位“零距离”对接;另一方面,通过稳定实习基地和定向培养,拓宽就业渠道,构建“实习—就业”贯通路径,提升毕业生就业竞争力与岗位适配度,实现校企生三方共赢。
下一步,学院将持续深化校企合作,聚焦行业需求,拓展合作领域、丰富合作形式,推动项目走深走实,为培养高素质应用型人才筑牢基础。

(图/文 蒋经纬)
