设为主页 | 收藏本站 
 

招聘就业
 当前位置:首页  交通工程学院  招聘就业

浙江杭海城际铁路有限公司招聘公告


发布者:蒋璐琳    发布时间:2017-12-30    浏览次数:929

浙江杭海城际铁路有限公司招聘公告

一、基本情况。

浙江杭海城际铁路有限公司是省交通集团旗下新成立的一家控股子公司,主要负责全省首个PPP示范项目——杭海城际铁路工程的建设管理。该项目线路两端地处杭州、海宁,西起余杭高铁站(与已运营的杭州地铁1号线换乘),终点站碧云站,共12个站,线路全长48km,工程总投资136亿元。先行段于2016年底开工,2017年全线开工,建设期四年,计划于2021年底建成通车。

二、招聘岗位。

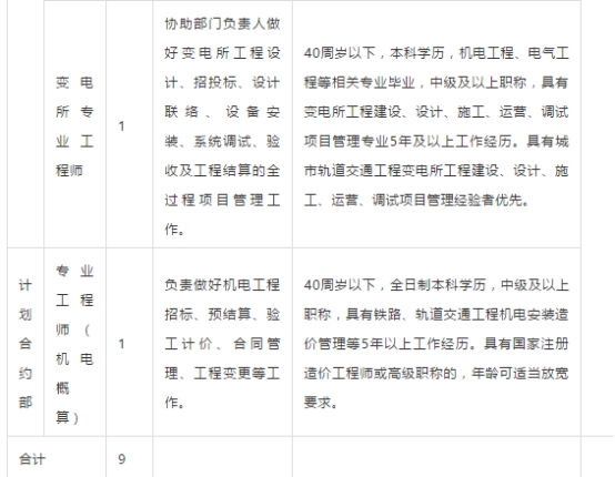
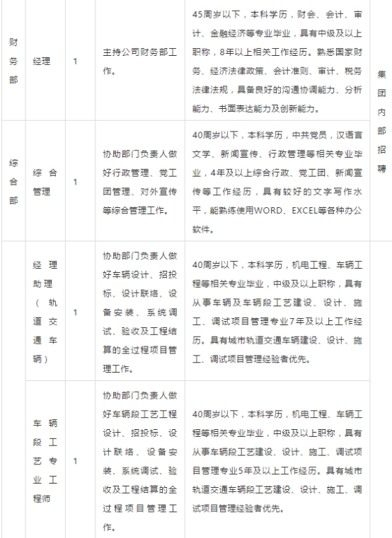
现因项目建设需要,面向集团内外部诚招人才共计9人,工作地点在浙江海宁。

三、报名时间:2017年12月18日至2018年1月3日

四、报名方式

符合岗位招聘条件者,请将岗位申请表(点击文末“阅读原文”进行下载)、学历、学位证书、职称证书、荣誉证书等电子材料发送至以下邮箱:hhtieluhr@163.com,联系人:李先生:0573-80772900.

  1. 具体岗位及要求如下:


打印本页 | 关闭窗口

Copyright @2013 福州职业技术学院(交通工程系)All Right Reserved | 地址:福建省福州大学城联榕路8号教学1号楼  邮编:350108
闽ICP备15019752号 | 技术支持:现代教育技术中心