加入收藏 | 设为主页
返回学院首页
 
 教学科研
 当前位置:首页  教学科研

再创新高!我院教师在全省思政课教师“大练兵”交流展示活动中荣获佳绩


发布者:马克思主义学院    发布时间:2026-01-07    浏览次数:10

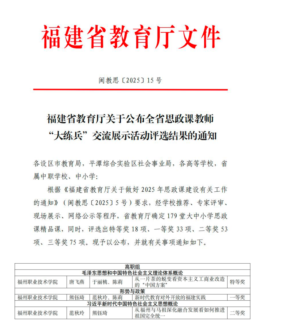
近日,福建省教育厅公布2025年全省思政课教师大练兵交流展示活动评选结果,我院思政课教师团队表现卓越,荣获特等奖、一等奖、二等奖各1项,实现我校在该项赛事中获奖数量与质量的双重突破,创下历史最好成绩!

 

 这份满载荣誉的突破,源于教师的辛勤付出,更得益于学校长期以来以赛促教、以赛促建、以赛促改的育人机制。自活动启动以来,学校高度重视、统筹谋划,学院鼓励教师创新教学载体。三位老师组成的备赛团队,精研教材、广集资源、反复演练,共同打磨出既有思想深度、又具实践温度,兼具职业教育适应性的优质课堂,最终以团队合力成就了个人与集体的双丰收。

 

 我院将以此次突破为新的起点,持续深化思政课守正创新,努力培养更多德技并修、担当民族复兴大任的时代新人,让思政育人之花在励园灿烂绽放,结出更丰硕的果实。

 


 
Copyright @2013 福州职业技术学院马克思主义学院 All Right Reserved | 地址:福州大学城联榕路8号 邮编:350108
联系电话:0591-83760485 传真:0591-83760749 闽ICP备06008697号 | 网站设计制作:现代教育技术中心